- Pro ПЭК
- Экология
Общие
Отходы
Воздух
Вода
- Аутсорсинг
- Отчетность
- Обучение
- База знаний
- Гарантии
- Цены
Соответствие международным стандартам

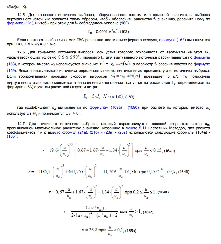
/XII. Методы расчетов рассеивания выбросов ЗВ в атмосферном воздухе от источников выбросов различного типа Приказ 273 методы расчетов рассеивания выбросов вредных загрязняющих веществ в атмосферном воздухе
XII. Методы расчетов рассеивания выбросов ЗВ в атмосферном воздухе от источников выбросов различного типа Приказ 273 методы расчетов рассеивания выбросов вредных загрязняющих веществ в атмосферном воздухе
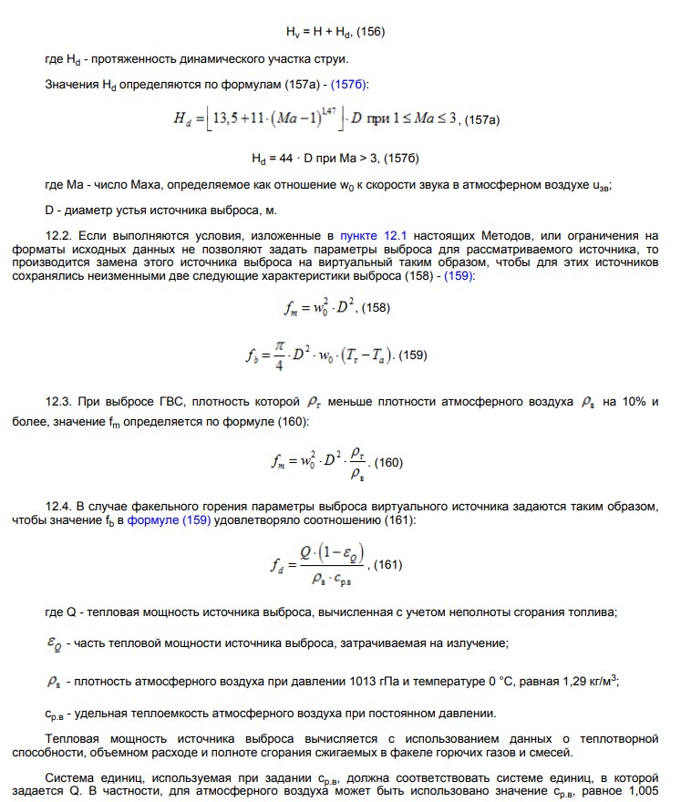
12.1. Для расчетов рассеивания выбросов при условии, что температура ГВС Tг превышает 3000 °C, производится замена рассматриваемого источника на виртуальный с учетом положений, изложенных в пункте 12.2 настоящих Методов.
Если скорость w0 выхода струи ГВС из устья источника выброса превосходит скорость звука в атмосферном воздухе uзв, то расчет рассеивания выбросов также проводится на основе положений, изложенных в пункте 12.2 настоящих Методов.
Высота устья виртуального источника выброса Hv определяется соотношением (156):












Гост р 56062-2014
Об утверждении методов расчетов рассеивания выбросов вредных (загрязняющих) веществ в атмосферном воздухе
I. Область применения
II. Обозначения
III. Сокращения
IV. Общие положения
V. Метод расчета максимальных разовых концентраций от выбросов одиночного точечного источника
VI. Метод расчета рассеивания выбросов ЗВ из аэрационного фонаря в атмосферном воздухе
VII. Учет влияния рельефа местности при расчете рассеивания выбросов ЗВ в атмосферном воздухе
VIII. Метод расчета максимальных разовых концентраций ЗВ в атмосферном воздухе выбросами групп точечных, линейных и площадных источников выбросов
IX Метод расчета рассеивания выбросов ЗВ в атмосферном воздухе с учетом влияния застройки
IX. Метод расчета рассеивания выбросов ЗB в атмосферном воздухе с учетом влияния застройки
IX. Метод расчета рассеивания выбросов ЗВ в атмосферном воздухе с учетом влияния застройки
X Метод расчета долгопериодных средних концентраций ЗB в атмосферном воздухе
X. Метод расчета долгопериодных средних концентраций ЗВ в атмосферном воздухе
XI. Метод учета фоновых концентраций загрязняющих веществ при расчетах загрязнения атмосферного воздуха и определение фона расчетным путем
Приложение N 1 к Методам расчетов рассеивания выбросов вредных (загрязняющих) веществ в атмосферном воздухе, утвержденным приказом Минприроды России от 6 июня 2017 года N 273
XII. Методы расчетов рассеивания выбросов ЗВ в атмосферном воздухе от источников выбросов различного типа
Приложение N 2 к Методам расчетов рассеивания выбросов вредных (загрязняющих) веществ в атмосферном воздухе, утвержденным приказом Минприроды России от 6 июня 2017 года N 273
Приложение N 3 к Методам расчетов рассеивания выбросов вредных (загрязняющих) веществ в атмосферном воздухе, утвержденным приказом Минприроды России от 6 июня 2017 года N 273
Приложение N 4 к Методам расчетов рассеивания выбросов вредных (загрязняющих) веществ в атмосферном воздухе, утвержденным приказом Минприроды России от 6 июня 2017 года N 273
Приложение N 5 к Методам расчетов рассеивания выбросов вредных (загрязняющих) веществ в атмосферном воздухе, утвержденным приказом Минприроды России от 6 июня 2017 года N 273
Приложение N 6 к Методам расчетов рассеивания выбросов вредных (загрязняющих) веществ в атмосферном воздухе, утвержденным приказом Минприроды России от 6 июня 2017 года N 273
Приложение N 7 к Методам расчетов рассеивания выбросов вредных (загрязняющих) веществ в атмосферном воздухе, утвержденным приказом Минприроды России от 6 июня 2017 года N 273
Приказ 273 методы расчетов рассеивания выбросов вредных загрязняющих веществ в атмосферном воздухе
I. Область применения
II. Обозначения
III. Сокращения
IV. Общие положения
V-VI. Метод расчета максимальных разовых концентраций от выбросов одиночного точечного источника
VII-VIII. Учет влияния рельефа местности при расчете рассеивания выбросов ЗВ в атмосферном воздухе
IX. Метод расчета рассеивания выбросов ЗВ в атмосферном воздухе с учетом влияния застройки
X. Метод расчета долгопериодных средних концентраций ЗВ в атмосферном воздухе
XI. Метод учета фоновых концентраций загрязняющих веществ при расчетах загрязнения атмосферного воздуха и определение фона расчетным путем
XII. Методы расчетов рассеивания выбросов ЗВ в атмосферном воздухе от источников выбросов различного типа
Приложение N 2 к Методам расчетов рассеивания выбросов вредных (загрязняющих) веществ в атмосферном воздухе, утвержденным приказом Минприроды России от 06.06.2017 N 273
Приложение N 3 к Методам расчетов рассеивания выбросов вредных (загрязняющих) веществ в атмосферном воздухе, утвержденным приказом Минприроды России от 06.06.2017 N 273
Приложение N 4 к Методам расчетов рассеивания выбросов вредных (загрязняющих) веществ в атмосферном воздухе, утвержденным приказом Минприроды России от 06.06.2017 N 273
Приложение N 5 к Методам расчетов рассеивания выбросов вредных (загрязняющих) веществ в атмосферном воздухе, утвержденным приказом Минприроды России от 06.06.2017 N 273
Приложение N 6 к Методам расчетов рассеивания выбросов вредных (загрязняющих) веществ в атмосферном воздухе, утвержденным приказом Минприроды России от 06.06.2017 N 273
Приложение N 7 к Методам расчетов рассеивания выбросов вредных (загрязняющих) веществ в атмосферном воздухе, утвержденным приказом Минприроды России от 06.06.2017 N 273
Приказ От 15 сентября 2017 г. N 498 Об утверждении правил эксплуатации установок очистки газа
Санитарно-эпидемиологические правила и нормативы СанПиН 2.1.7.2790-10
1. Область применения и общие положения
2. Классификация медицинских отходов
3. Требования к организации системы обращения с медицинскими отходами
4. Требования к сбору медицинских отходов
5. Способы и методы обеззараживания и/или обезвреживания медицинских отходов классов Б и В
6. Требования к условиям временного хранения (накопления) медицинских отходов
7. Требования к организации транспортирования медицинских отходов
8. Учет и контроль за движением медицинских отходов
9. Производственный контроль
10. Требования к организации участка по обращению с медицинскими отходами классов Б и В
Приложение 1 к СанПиН 2.1.7. 2790-10
Приложение 2 к СанПиН 2.1.7. 2790-10
СанПиН 2.1.4.1110-02
Федеральный закон "Об отходах производства и потребления" от 24.06.1998 N 89-ФЗ
Глава I. Общие положения
Глава II. Полномочия Российской Федерации, субъектов Российской Федерации и органов местного самоуправления в области обращения с отходами
Статья 5. Полномочия Российской Федерации в области обращения с отходами
Статья 5.1. Передача осуществления полномочий по лицензированию деятельности по сбору, транспортированию, обработке, утилизации, обезвреживанию, размещению отходов I - IV классов опасности
Статья 6. Полномочия субъектов Российской Федерации в области обращения с отходами
Статья 7. Утратила силу
Статья 8. Полномочия органов местного самоуправления в области обращения с твердыми коммунальными отходами
Статья 8.1. Перераспределение полномочий между органами местного самоуправления и органами государственной власти субъекта Российской Федерации
Глава III. Общие требования к обращению с отходами
Статья 9. Лицензирование деятельности по сбору, транспортированию, обработке, утилизации, обезвреживанию, размещению отходов I - IV классов опасности
Статья 10. Требования в области обращения с отходами при архитектурно-строительном проектировании, строительстве, реконструкции, капитальном ремонте зданий, сооружений и иных объектов
Статья 11. Требования к эксплуатации зданий, сооружений и иных объектов, связанных с обращением с отходами
Статья 12. Требования к объектам размещения отходов
Статья 13. Требования к обращению с отходами на территориях муниципальных образований
Статья 13.1. Требования к обращению с ломом и отходами цветных и (или) черных металлов и их отчуждению
Статья 13.2. Требования к разработке и реализации региональных программ в области обращения с отходами, в том числе с твердыми коммунальными отходами
Статья 13.3. Требования к федеральной схеме обращения с твердыми коммунальными отходами и территориальным схемам обращения с отходами
Статья 13.4. Требования к местам (площадкам) накопления отходов
Статья 13.5. Федеральная государственная информационная система учета твердых коммунальных отходов
Статья 14. Требования к обращению с отходами I - V классов опасности
Статья 14.1. Федеральный оператор по обращению с отходами I и II классов опасности
Статья 14.2. Федеральная схема обращения с отходами I и II классов опасности
Статья 14.3. Федеральная государственная информационная система учета и контроля за обращением с отходами I и II классов опасности
Статья 14.4. Особенности обращения с отходами I и II классов опасности
Статья 14.5. Инвестиционная программа федерального оператора по обращению с отходами I и II классов опасности
Статья 15. Требования к лицам, которые допущены к сбору, транспортированию, обработке, утилизации, обезвреживанию, размещению отходов I - IV классов опасности
Статья 16. Требования к транспортированию отходов
Статья 17. Трансграничное перемещение отходов
Статья 17.1. Требования к обращению с вторичными ресурсами
Глава IV. Нормирование, государственный учет и отчетность в области обращения с отходами
Глава V. Экономическое регулирование в области обращения с отходами
Статья 21. Основные принципы экономического регулирования в области обращения с отходами
Статья 22. Утратила силу
Статья 23. Плата за негативное воздействие на окружающую среду при размещении отходов
Статья 24. Экономическое стимулирование деятельности в области обращения с отходами
Статья 24.1. Утилизационный сбор
Статья 24.2-1. Требования по обеспечению производителями товаров, импортерами товаров утилизации отходов от использования товаров
Статья 24.2-2. Требования к юридическим лицам и индивидуальным предпринимателям, осуществляющим утилизацию отходов от использования товаров
Статья 24.2-3. Реестр юридических лиц и индивидуальных предпринимателей, осуществляющих утилизацию отходов от использования товаров
Статья 24.2-4. Проверка исполнения обязанности по утилизации отходов от использования товаров
Статья 24.2. Регулирование в области обращения с отходами от использования товаров
Статья 24.3. Единая федеральная государственная информационная система учета отходов от использования товаров
Статья 24.4. Предоставление информации для включения в единую федеральную государственную информационную систему учета отходов от использования товаров
Статья 24.5. Экологический сбор
Глава V.1. Регулирование деятельности в области обращения с твердыми коммунальными отходами
Статья 24.10. Расчет объема и (или) массы твердых коммунальных отходов
Статья 24.11. Право на получение информации в области обращения с твердыми коммунальными отходами
Статья 24.12. Государственный контроль (надзор) в области регулирования тарифов в сфере обращения с твердыми коммунальными отходами
Статья 24.13. Инвестиционная программа в области обращения с твердыми коммунальными отходами
Статья 24.14. Российский экологический оператор
Статья 24.6. Региональный оператор по обращению с твердыми коммунальными отходами
Статья 24.7. Договор на оказание услуг по обращению с твердыми коммунальными отходами
Статья 24.8. Виды деятельности и тарифы в области обращения с твердыми коммунальными отходами, подлежащие регулированию
Статья 24.9. Порядок государственного регулирования тарифов в области обращения с твердыми коммунальными отходами
Глава VI. Оценка соблюдения обязательных требований в области обращения с отходами
Глава VII. Ответственность за нарушение законодательства Российской Федерации в области обращения с отходами
Глава VIII. Заключительные и переходные положения
Федеральный закон "Об экологической экспертизе" от 23.11.1995 N 174-ФЗ
Глава I. Общие положения
Глава II. Полномочия Президента Российской Федерации, органов государственной власти и органов местного самоуправления
Статья 5. Полномочия в области экологической экспертизы Президента Российской Федерации и федеральных органов государственной власти
Статья 6. Передача осуществления отдельных полномочий Российской Федерации в области экологической экспертизы органам государственной власти субъектов Российской Федерации
Статья 6.1. Полномочия субъектов Российской Федерации в области экологической экспертизы
Статья 7. Утратила силу
Статья 8. Утратила силу
Статья 9. Полномочия органов местного самоуправления городских округов и муниципальных районов в области экологической экспертизы
Глава III. Государственная экологическая экспертиза
Статья 10. Государственная экологическая экспертиза
Статья 11. Объекты государственной экологической экспертизы федерального уровня
Статья 12. Объекты государственной экологической экспертизы регионального уровня
Статья 13. Утратила силу
Статья 14. Порядок проведения государственной экологической экспертизы
Статья 15. Экспертная комиссия государственной экологической экспертизы
Статья 16. Эксперт государственной экологической экспертизы
Статья 17. Руководитель экспертной комиссии государственной экологической экспертизы
Статья 18. Заключение государственной экологической экспертизы
Глава IV. Права граждан и общественных организаций (объединений) в области экологической экспертизы, общественная экологическая экспертиза
Статья 19. Права граждан и общественных организаций (объединений) в области экологической экспертизы
Статья 20. Общественная экологическая экспертиза
Статья 21. Объекты общественной экологической экспертизы
Статья 22. Проведение общественной экологической экспертизы
Статья 23. Условия проведения общественной экологической экспертизы
Статья 24. Отказ в государственной регистрации заявления о проведении общественной экологической экспертизы
Статья 25. Заключение общественной экологической экспертизы
Глава IX. Международные договоры Российской Федерации
Глава V. Права и обязанности заказчиков документации, подлежащей экологической экспертизе
Глава VI. Финансовое обеспечение экологической экспертизы
Глава VII. Ответственность за нарушение законодательства Российской Федерации об экологической экспертизе
Глава VIII. Разрешение споров в области экологической экспертизы
Глава X. Заключительные положения
Федеральный закон от 10.01.2002 N 7-ФЗ (ред. от 04.08.2023) Об охране окружающей среды (с изм. и доп., вступ. в силу с 01.10.2023)
Глава 1. Общие положения
Глава II. Основы управления в области охраны окружающей среды
Статья 10. Управление в области охраны окружающей среды, осуществляемое органами местного самоуправления
Статья 5. Полномочия органов государственной власти Российской Федерации в сфере отношений, связанных с охраной окружающей среды
Статья 5.1. Передача осуществления полномочий федеральных органов исполнительной власти в сфере отношений, связанных с охраной окружающей среды, органам исполнительной власти субъектов Российской Федерации
Статья 6. Полномочия органов государственной власти субъектов Российской Федерации в сфере отношений, связанных с охраной окружающей среды
Статья 7. Полномочия органов местного самоуправления в сфере отношений, связанных с охраной окружающей среды
Статья 8. Органы исполнительной власти, осуществляющие государственное управление в области охраны окружающей среды
Статья 9. Разграничение полномочий в сфере отношений, связанных с охраной окружающей среды, между органами государственной власти Российской Федерации и органами государственной власти субъектов Российской Федерации
Глава III. Права и обязанности граждан, общественных объединений и некоммерческих организаций в области охраны окружающей среды
Глава IV. Экономическое регулирование в области охраны окружающей среды
Статья 14. Утратила силу
Статья 15. Утратила силу
Статья 16. Плата за негативное воздействие на окружающую среду
Статья 16.1. Лица, обязанные вносить плату за негативное воздействие на окружающую среду
Статья 16.2. Порядок определения платежной базы для исчисления платы за негативное воздействие на окружающую среду
Статья 16.3. Порядок исчисления платы за негативное воздействие на окружающую среду
Статья 16.4. Порядок и сроки внесения платы за негативное воздействие на окружающую среду
Статья 16.5. Контроль за правильностью исчисления платы за негативное воздействие на окружающую среду, полнотой и своевременностью ее внесения
Статья 16.6. Использование платы за негативное воздействие на окружающую среду
Статья 17. Государственная поддержка хозяйственной и (или) иной деятельности, осуществляемой в целях охраны окружающей среды
Статья 18. Экологическое страхование
Статья 18.1. Экономическое стимулирование прекращения производства и использования озоноразрушающих веществ и содержащей их продукции
Глава IX. Природные объекты, находящиеся под особой охраной
Статья 58. Меры охраны природных объектов
Статья 59. Правовой режим охраны природных объектов
Статья 60. Охрана редких и находящихся под угрозой исчезновения растений, животных и других организмов
Статья 61. Охрана зеленого фонда городских и сельских населенных пунктов
Статья 62. Охрана редких и находящихся под угрозой исчезновения почв
Глава IX.1. Лесопарковые зеленые пояса
Статья 62.1. Лесопарковый зеленый пояс
Статья 62.2. Создание лесопаркового зеленого пояса
Статья 62.3. Информация о лесопарковых зеленых поясах
Статья 62.4. Режим особой охраны природных объектов, расположенных в лесопарковых зеленых поясах
Статья 62.5. Особенности рубок лесных и иных насаждений в лесопарковых зеленых поясах и порядок их компенсации
Глава V. Нормирование в области охраны окружающей среды
Статья 19. Основы нормирования в области охраны окружающей среды
Статья 20. Нормативы качества окружающей среды
Статья 21. Нормативы допустимого воздействия на окружающую среду
Статья 22. Нормативы допустимых выбросов, нормативы допустимых сбросов
Статья 23. Технологические нормативы и технические нормативы
Статья 24. Нормативы образования отходов производства и потребления и лимиты на их размещение
Статья 25. Нормативы допустимых физических воздействий на окружающую среду
Статья 26. Нормативы допустимого изъятия компонентов природной среды
Статья 27. Нормативы допустимой антропогенной нагрузки на окружающую среду
Статья 28. Иные нормативы в области охраны окружающей среды
Статья 29. Нормативные документы, федеральные нормы и правила в области охраны окружающей среды
Статья 30. Лицензирование отдельных видов деятельности в области охраны окружающей среды
Статья 31. Экологическая сертификация хозяйственной и иной деятельности
Статья 31.1. Комплексное экологическое разрешение
Статья 31.2. Декларация о воздействии на окружающую среду
Глава VI. Оценка воздействия на окружающую среду и экологическая экспертиза
Глава VII. Требования в области охраны окружающей среды при осуществлении хозяйственной и иной деятельности
Статья 34. Общие требования в области охраны окружающей среды при осуществлении хозяйственной и иной деятельности
Статья 35. Требования в области охраны окружающей среды при осуществлении территориального планирования, градостроительного зонирования и планировки территории
Статья 36. Требования в области охраны окружающей среды при архитектурно-строительном проектировании, строительстве, реконструкции, капитальном ремонте объектов капитального строительства
Статья 37. Утратила силу
Статья 38. Требования в области охраны окружающей среды при вводе в эксплуатацию объектов капитального строительства
Статья 39. Требования в области охраны окружающей среды при эксплуатации, выводе из эксплуатации и сносе объектов капитального строительства
Статья 40. Требования в области охраны окружающей среды при архитектурно-строительном проектировании, строительстве, реконструкции, капитальном ремонте, вводе в эксплуатацию, эксплуатации и выводе из эксплуатации объектов энергетики и объектов использован
Статья 41. Требования в области охраны окружающей среды при архитектурно-строительном проектировании, строительстве, реконструкции, капитальном ремонте, вводе в эксплуатацию, эксплуатации и выводе из эксплуатации военных и оборонных объектов, вооружения и
Статья 42. Требования в области охраны окружающей среды при осуществлении деятельности в сфере сельского хозяйства
Статья 43. Требования в области охраны окружающей среды при мелиорации земель
Статья 44. Требования в области охраны окружающей среды при размещении новых населенных пунктов и их развитии
Статья 45. Требования в области охраны окружающей среды при производстве и эксплуатации автомобильных и иных транспортных средств
Статья 46. Требования в области охраны окружающей среды при осуществлении деятельности в области геологического изучения, разведки и добычи углеводородного сырья, а также при переработке (производстве), транспортировке, хранении, реализации углеводородног
Статья 46.1. Требования в области охраны окружающей среды при ликвидации горных выработок и иных сооружений, связанных с пользованием недрами, рекультивации земель с использованием вскрышных и вмещающих горных пород, отдельных отходов производства и потре
Статья 47. Требования в области охраны окружающей среды при производстве, обращении и обезвреживании потенциально опасных химических веществ, в том числе радиоактивных, иных веществ и микроорганизмов
Статья 48. Требования в области охраны окружающей среды при использовании радиоактивных веществ и ядерных материалов
Статья 49. Требования в области охраны окружающей среды при использовании химических веществ в сельском хозяйстве и лесном хозяйстве
Статья 50. Охрана окружающей среды от негативного биологического воздействия
Статья 51. Требования в области охраны окружающей среды при обращении с отходами производства и потребления
Статья 51.1. Требования при обращении с побочными продуктами производства
Статья 52. Требования в области охраны окружающей среды при установлении, изменении, прекращении существования зон с особыми условиями использования территорий, создаваемых в целях охраны окружающей среды
Статья 53. Требования в области охраны окружающей среды при приватизации и национализации имущества
Статья 54. Охрана озонового слоя атмосферы
Статья 55. Охрана окружающей среды от негативного воздействия
Статья 56. Меры воздействия за нарушение природоохранных требований
Глава VII.1. Особенности охраны окружающей среды при эксплуатации и выводе из эксплуатации (консервации или ликвидации) отдельных производственных объектов
Статья 56.1. Требования в области охраны окружающей среды при эксплуатации и выводе из эксплуатации (консервации или ликвидации) отдельных производственных объектов
Статья 56.2. План мероприятий
Статья 56.3. Финансовое обеспечение реализации мероприятий, предусмотренных планом мероприятий
Статья 56.4. Компенсационный платеж
Статья 56.5. Итоги реализации мероприятий по охране окружающей среды при эксплуатации и выводе из эксплуатации (консервации или ликвидации) отдельных производственных объектов
Статья 56.6. Порядок межведомственного информационного взаимодействия при передаче сведений об отдельных производственных объектах
Глава VIII. Зоны экологического бедствия, зоны чрезвычайных ситуаций
Глава X. Государственный экологический мониторинг (государственный мониторинг окружающей среды)
Статья 63. Осуществление государственного экологического мониторинга (государственного мониторинга окружающей среды)
Статья 63.1. Единая система государственного экологического мониторинга (государственного мониторинга окружающей среды)
Статья 63.2. Государственный фонд данных государственного экологического мониторинга (государственного мониторинга окружающей среды)
Глава XI. Государственный экологический контроль (надзор). Производственный и общественный контроль в области охраны окружающей среды
Статья 64. Утратила силу
Статья 65. Государственный экологический контроль (надзор)
Статья 66. Права должностных лиц органов государственного экологического контроля (надзора)
Статья 67. Производственный контроль в области охраны окружающей среды (производственный экологический контроль)
Статья 68. Общественный контроль в области охраны окружающей среды (общественный экологический контроль)
Статья 68.1. Утратила силу
Статья 69. Государственный учет объектов, оказывающих негативное воздействие на окружающую среду
Статья 69.1. Государственный учет обращения озоноразрушающих веществ
Статья 69.2. Постановка на государственный учет объектов, оказывающих негативное воздействие на окружающую среду, актуализация учетных сведений об объекте, оказывающем негативное воздействие на окружающую среду, снятие с государственного учета объектов
Глава XII. Научные исследования в области охраны окружающей среды
Глава XIII. Основы формирования экологической культуры
Глава XIV. Ответственность за нарушение законодательства в области охраны окружающей среды и разрешение споров в области охраны окружающей среды
Статья 75. Виды ответственности за нарушение законодательства в области охраны окружающей среды
Статья 75.1. Использование средств от административных штрафов за административные правонарушения в области охраны окружающей среды и природопользования
Статья 76. Разрешение споров в области охраны окружающей среды
Статья 77. Обязанность полного возмещения вреда окружающей среде
Статья 78. Порядок компенсации вреда окружающей среде, причиненного нарушением законодательства в области охраны окружающей среды
Статья 78.1. Особенности возмещения вреда окружающей среде при сбросе загрязняющих веществ через централизованные системы водоотведения поселений или городских округов
Статья 78.2. Использование средств от платежей по искам о возмещении вреда, причиненного окружающей среде вследствие нарушений обязательных требований, а также от платежей, уплачиваемых при добровольном возмещении вреда, причиненного окружающей среде всле
Статья 79. Возмещение вреда, причиненного здоровью и имуществу граждан в результате нарушения законодательства в области охраны окружающей среды
Статья 80. Требования об ограничении, о приостановлении или о прекращении деятельности лиц, осуществляемой с нарушением законодательства в области охраны окружающей среды
Глава XIV.1. Инвентаризация и учет объектов накопленного вреда окружающей среде, ликвидация накопленного вреда окружающей среде
Глава XV. Международное сотрудничество в области охраны окружающей среды
Глава XVI. Заключительные и переходные положения
Федеральный закон от 14 июля 2022 г. N 248-ФЗ "О побочных продуктах животноводства и о внесении изменений в отдельные законодательные акты Российской Федерации"
ГАРАНТИЯ 100%


